作者:yxglyl88
发布时间:02-26
如何截取视频片段,快速剪辑精彩瞬间,轻松制作专属视频
来源:yxglyl88
时间:2026-03-10 01:50:32
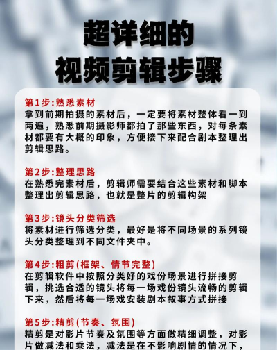
想从长视频里,截取最精彩的部分吗,其实,这并不难,今天,就教你几招,让你轻松搞定,无论是发朋友圈,还是做纪念视频,都能得心应手,接着往下看吧。
1、选择合适的工具,事半功倍

工欲善其事,必先利其器,要选对软件,电脑端功能强大,比如,专业剪辑软件,操作稍复杂,但效果很专业,手机端则很方便,很多APP一键就能剪,特别适合日常分享,所以,根据你的需求,挑选最顺手的那款。
2、精准定位片段,抓住核心
找到想截取的部分,是关键的第一步,先完整看一遍视频,标记下开始时间,以及结束时间,这样,剪辑时更精准,避免来回调整,浪费不必要的时间,如果,视频有声音,也要注意卡点,让画面和音频同步,效果才会更好。
3、掌握基础操作,快速上手

大多数剪辑工具,操作逻辑都相似,导入你的视频文件,然后,拖动时间轴,设置入点和出点,接着,点击分割按钮,删除不需要的部分,预览一下效果,满意就可以导出了,整个过程,其实很快,多试几次就熟练了。
4、优化与分享,画龙点睛

截取好片段后,还可以稍作优化,比如,加个滤镜,或者,配上字幕,甚至,加点背景音乐,这样,视频会更生动,然后,选择导出格式,通常,MP4最通用,清晰度根据平台选,最终,分享到社交平台,或者,保存到手机里,一段专属视频就完成了。
截取视频片段,现在变得很简单,只要工具选对了,步骤掌握了,每个人都能成为,自己生活的剪辑师,快去试试吧,记录下每一个,值得珍藏的瞬间。
相关资讯
More+
美团开店宝怎么注销账号?
作者:yxglyl88
发布时间:02-26
智慧树怎么查观看记录?
作者:yxglyl88
发布时间:02-26
智学网怎么登录账号?
作者:yxglyl88
发布时间:02-26
智学网怎么注册?
作者:yxglyl88
发布时间:02-26
小编推荐
More+
苹果手机如何登录id,轻松管理账户,享受完整服务
03-10
工作室怎么开,从零起步指南,轻松实现创业梦想
03-10
怎么删朋友圈,快速删除朋友圈,轻松管理社交动态
03-10
苹果视频怎么用,轻松上手全攻略,解锁影音新体验
03-10
热门手游
More+
精品推荐
More+
10
03 月
苹果手机如何登录id,轻松管理账户,享受完整服务
苹果手机功能强大,但很多操作离不开Apple ID,它就像一把钥匙,能打开苹果生态的大门,今天...
10
03 月
工作室怎么开,从零起步指南,轻松实现创业梦想
想开工作室吗,很多人都有这个想法,但不知道从哪开始,其实,开工作室并不难,关键是要有清...
10
03 月
怎么删朋友圈,快速删除朋友圈,轻松管理社交动态
朋友圈发错了,想删掉,怎么办,别着急,其实很简单,跟着步骤来,轻松搞定,今天,就手把手...
10
03 月
qq账号如何冻结,快速保护账号安全,防止信息泄露与财产损失
最近,qq账号被盗了,怎么办,别慌,其实,你可以先冻结它,这样,就能立刻保护账号,防止坏...
10
03 月
苹果视频怎么用,轻松上手全攻略,解锁影音新体验
想知道苹果视频怎么用吗,其实很简单,跟着我来,一步步教你,轻松上手,解锁影音新体验,无...
